匿名
未登录
登录
Leon Wiki
搜索
导航
导航
首页
最近更改
随机页面
帮助
Wiki工具
Wiki工具
特殊页面
页面工具
页面工具
用户页面工具
更多
链入页面
相关更改
可打印版本
固定链接
页面信息
页面日志
文件:1461730063099079282.png.jpg
名字空间
文件
讨论
页面选项
查看
查看源代码
历史
更多
文件
文件历史
文件用途
本预览的尺寸:
449×599像素
。
其他分辨率:
180×240像素
|
611×815像素
。
原始文件
(611 × 815像素,文件大小:100 KB,MIME类型:
image/jpeg
)
文件历史
单击某个日期/时间查看对应时刻的文件。
日期/时间
缩略图
大小
用户
备注
当前
2019年4月15日 (一) 10:43
611 × 815
(100 KB)
Leon
(
讨论
|
贡献
)
您不可以覆盖此文件。
文件用途
以下1个页面链接至本文件:
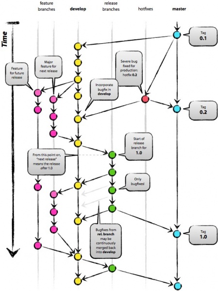
GIT规约